Unusual Panreactive Antibody with Rare Rh Phenotype–Case Report

A 31 year old Indian female’s prenatal testing results follow:

ABO Group B—unremarkable pattern

Rh(D) positive by both DVI+ and DVI- reagents by multiple manufacturers, both with gel and tube methods

Extended Rh and Kell:

No reactions for C, c, E, e;  Kell negative

(These results were confirmed by multiple manufacturer’s tube and gel reagents)

Extended Antigen Typings:

From the phenotypic data, we could already rule out anti-H, k, PP1Pk, U, and some unusual MN system variants found in the region.

DAT:  Polyspecific and monospecific IgG, C3b/C3d were all negative.

Antibody Screen:  4+ panreactive

Antibody Panel:  4+ panreactive, autocontrol negative,  also 4+ by enzyme

Clinical Course:

At the time of the prenatal specimen, we informed the clinicians that we did not know the significance of the panreactive antibody.  We recommended screening any blood relatives and autologous blood collection.  We also recommended genotyping of the mother.

Several months later the patient presented in labor with severe fetal hydrops.  The previous workup was repeated and confirmed.  Neither genotyping or autologous collection had been done.  No relatives had the same phenotype, and none were compatible with the mother.

We now knew that the antibody was highly clinically significant and very dangerous.  With the permission of the treating obstetrician, the mother’s blood was used for transfusion of the newborn (washed, irradiated).  Both mother and baby were group B positive.

To date of my departure from HMC Doha, the antibody had not been characterized, but we continued to recommend genotyping and autologous collection from the mother.

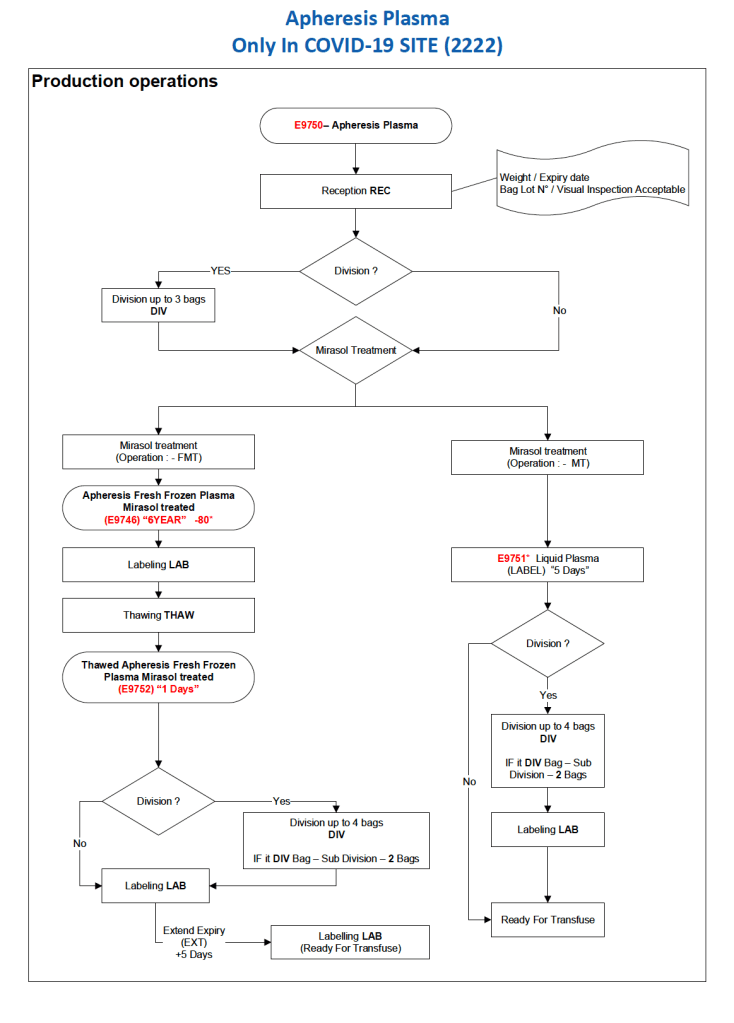
Processes and Software Building: Updated Convalescent COVID-19 Plasma Production

After the initial manual setup of the CCP program, the Medinfo process was set up.  The following workflow shows the production of CCP from the raw apheresis collection, including division into aliquots based on the total volume.  The plasma volumes were kept within the range for riboflavin pathogen inactivation (Mirasol).

The usual safeguards for production were also in effect for CCP.  The product could not be labelled without all criteria (donor screening, collection, marker testing) being met.  Furthermore, the inter-depot and transfusion service processes still applied.  However, all steps were done in quarantine at a location separate from the regular processes.  Also, the actual ordering and release of CCP was restricted to the quarantine hospital blood bank site.

The following outline the production process:

Dealing with Rare RBC Types

This is a presentation from my time at NGHA Riyadh on a strategy for rare RBC types in the Gulf/Middle East region. This is my practical method for dealing with these antibodies.

As regards prophylactic antigen matching, my remarks are based on the antibodies observed in my region. I know that some would match at least Duffy antigens, but emergence of anti-Fya and anti-Fyb have not been common in my practice.

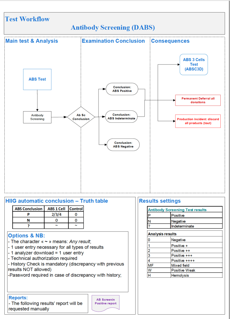
Software Processes for the Antibody Screen

Based on the previous software post, I use the antiglobulin test algorithms to construct the antibody screen ABS, namely an INDIRECT antiglobulin test, i.e. incubate reagent red cells with the donor or patient’s plasma and then perform the DAT.  At HMC Doha and at NGHA in Riyadh, we mainly used three cell screens (no pooled cells for donors). The reactions could be machine-read (we had the interface) but the interpretation of the specificities found was done manually.

Donor ABS:

We screened all donors for irregular antibodies.  I disqualified most donor with non-negative screens from donation (my personal preference).  However, for nonspecific antibodies, I might elect to discard the current collection and then reassess the donor’s status at the next encounter.  Not everyone would agree with this most restrictive approach but I would not use the platelets or plasma in such situations.  I also did not use the donor RBCs, even though they were in SAGM—but I could elect to override this decision in Medinfo if there were a rare blood group (e.g. r’r’).

Example #1 (following) shows a sample donor ABS process:

Patient ABS:

Excluding emergency release, if the patient did not qualify for the electronic (computer) crossmatch, then the AHG crossmatch was required.  A three-cell antibody screen including R1R1, R2R2, and rr RBCs was used that usually included cells homozygous for the Kell, Duffy, Kidd, MNS antigens.  For any case with a non-negative antibody screen, either donor or patient, an antibody identification was performed.

Note that I did not use any other software to make antibody identifications.  I required my technologists to be proficient in identifying basic and intermediate-level testing.  The actual antigen makeup of each lot number of antibody screen or identification panel was NOT stored in Medinfo.  We scanned the antibody screen and panel workups and could store those in Medinfo.

Example #2 (following) shows a sample patient ABS process:

Patient ABS Fix for Interface Regression Caused by HIS:

Regretfully, with a software update from the hospital information system HIS vendor, a major regression occurred.  It would not discard results from Medinfo if more than one antibody result (e.g. anti-E and anti-c) was sent back.  We could see the results in Medinfo, but those outside Transfusion Medicine could not see antibody results.  The entire interface for antibody identification had to be rewritten so that the HIS would see each result uniquely and thus all results could be sent back to it.

Regression Example:

Anti-Kell sent from Medinfo:  one antibody result, HIS would store and show this result.

Anti-E and anti-c sent from Medinfo:  No antibody results shown, both results kicked out.

Regression Fix:

Anti-E sent as Method Type1-Antibody 1 and anti-c sent as Method Type 1-Antibody 2:  both results displayed in HIS.

Example #3 (following) shows the regression fix.

Evaluation of Positive DAT

This presentation is from my time at National Guard Health Affairs Riyadh and suggests an algorithm to assess the clinical significance of the reaction. In my opinion, the essence of immunohematology testing is the antiglobulin test so I would spend much time with technical and medical staff, including trainees/fellows (even those not based in transfusion medicine) to make certain they understood how to interpret it.

Software Processes–Direct Antiglobulin Test

Tests and Reagents:

There are many variations for this most important test.  In the very least, this consists of:

  1. Screening polyspecific AHG for detecting IgG and/or complement
  2. If positive, reflex monospecific tests to distinguish IgG from C3 reactivity

There are many kinds of reagents:

  1. Immunoglobulin:  whole molecule IgG, monospecific gamma heavy chain, monospecific alpha heavy chain, monospecific mu heavy chain
  2. Complement:  C3d, C3c, C3b, C5, etc

Regretfully, some of the monospecific are not really monospecific (e.g. whole molecule IgG detects both heavy and light chains and thus may detect IgG and give weaker results for IgM or even IgA.)

Read More »

DAT and Selection of RBC Units for Transfusion

In 1984 effective with the 13th Edition AABB Standards, the requirements for performing a direct antiglobulin test and autocontrol for compatibility testing were eliminated.  The DAT is very important to detect delayed hemolytic transfusion reactions, certain autoimmune conditions, and drug-related hemolysis.

Since that time, the immediate-spin crossmatch and now the electronic computer paperless crossmatch may be used for most compatibility testing in place of the classic, antiglobulin-phase (indirect antiglobulin test) crossmatch.

If an antiglobulin phase (indirect antiglobulin test–IAT) crossmatch is performed, a donor unit with a positive DAT will cause a false-positive reaction.  Since most crossmatching does not include the IAT, it will not be affected by the DAT status of a donor unit.

Policy:

  1. Donor RBC units will NOT be routinely tested for DAT as part of component processing.
  2. The type of compatibility testing selected for a particular patient should be the technically simplest one (no need to do extra work unless so instructed by the transfusion medicine consultant/designate):
  3. Do a full antiglobulin-phase IAT crossmatch if ANY of the following applies:
    1. There are no two independent ABO/D typings on the patient during the current admission.
    2. The ABO/D type of the current admission does not match the historical information.
    3. The patient has a detectable antibody at 37C
    4. The patient has a history of a clinically significant antibody but no current antibody
    5. Whenever the consultant, transfusion medicine/designate requests it.
    6. Whenever the Medinfo HIIG record so indicates (in comment section)
  4. Do the immediate-spin crossmatch if ALL of the following apply:
    1. Only one determination of the ABO/D type
    2. The historical ABO/D type agrees with the current type.
    3. There are no antibodies reacting at 37C AND there is no history of antibodies at 37C.
  5. Use the computer/electronic crossmatch if ALL of the following apply:
    1. There are two determinations of the ABO/D type and they both agree with each other.
    2. The historical ABO/D type agrees with the current type.
    3. There are no antibodies reacting at 37C AND there is no history of antibodies at 37C.
  6. When to do a DAT on a donor unit:
    1. Patient antibody screen is negative but the full AHG crossmatch is incompatible.
    2. Part of a transfusion reaction workup where the AHG crossmatch of donor cells and patient serum is incompatible.
    3. Whenever the consultant, transfusion medicine/designate requests it.
  7. If a donor unit is found with a positive DAT, perform:
    • Do polyspecific and monospecific (IgG and C3) antisera
    • Perform an acid-elution.
    • Send the results to the transfusion medicine consultant/designate for review.
    • The reviewer will enter his review in the Medinfo HIIG in the Donor Consultation Section both as global donor comment and a result-specific comment against the antibody screen result.
    • Use of the DAT-positive donor unit:
      1. Select another RBC unit for the transfusion.
      1. The final decision to use the unit will be made by the Transfusion Medicine consultant/designate.

Important:  Don’t do a classic AHG/IAT phase crossmatch unless you have to do it  (see conditions above.)  A donor unit with a DAT is unlikely to be clinically significant and may be transfused safely to the patient in most situations.  Patients receiving electronic-crossmatch and immediate-spin crossmatch are receiving units with positive DAT without incident.

References:

  1. Standards for Blood Banks and Transfusion Services, Current Edition, AABB, Bethesda, MD, USA
  2. Guidelines to the Preparation, Use, and Quality Assurance of Blood Components, European Committee (Partial Agreement) on Blood Transfusion (CD-P-TS), Current Edition
  3. Technical Manual, Current Edition, AABB, Bethesda, MD, USA

Antibodies to High Incidence Antigens

This is a presentation I gave while working as Head of Transfusion Medicine for Saudi Arabian National Guard Affairs, King Abdulaziz Medical City at Riyadh. I used this strategy there and later at HMC Doha.

Fortunately we had access to rare antisera such as anti-Tja (anti-PP1Pk) which we could purchase from Diamed AG and its successor Biorad. I emphasize that we only sparingly used these rare antisera AFTER ruling out more common high-incidence antibodies.

Autologous Transfusion and Responsibilities

This is the process I developed for HMC Doha. The Medical Director (here Head, Transfusion Medicine HTM) is actively involved in the development of policies, processes, and procedures for ALL types of autologous donation in conjunction with the National Transfusion Committee NTC.

  1. Predeposit:  Directly under the control of the HTM for all aspects:  policies, procedures, and direct performance of the procedures, including annual review of criteria
  2. Perioperative:  HTM involved in conjunction with Surgery and Anesthesia through the NTC.
  3. Intraoperative:  HTM involved in conjunction with Surgery and Anesthesia through the NTC.
  4. Postoperative:  HTM involved in conjunction with Surgery and Anesthesia through the NTC.

Background:

There are four basic types of autologous transfusion:  preoperative, perioperative hemodilution, intraoperative, and postoperative drainage/collection.  The use of all of the above techniques can significantly decrease the need for homologous blood and as an added benefit reduce the risk of the disease transmission and immunosuppressive effects of such homologous transfusions.

Preoperative collection can make available packed red blood cells, whole blood, platelets, FFP, and/or cryoprecipitate.  However, at most two units of blood per week can be collected.  RBC’s can be stored for up to 42 days in the liquid state, frozen RBC’s up to ten years, platelets up to five days, and fresh frozen plasma and cryoprecipitate up to one year.  The last collection cannot be less than 72 hours prior to the surgery time.  Units can be collected as long as the patient’s hematocrit remains above 33%.  Supplemental iron and erythropoietin can increase the number of units harvested.  The biggest obstacle to using this service is the coordination of the patient scheduling for this procedure.  The blood bank does not have the resources to prospectively analyze the surgical scheduling and make the various appointments, contact the attending physician, etc.  Thus, this service is vastly underutilized.

PHD or Perioperative hemodilution (also called acute normovolemic hemodilution) is useful in cases when the anticipated blood loss is at least one liter and the initial hematocrit is at least 34%.  This includes essentially all types of surgery, but in particular cardiac, vascular, orthopedic, and urologic cases.  The patient’s hematocrit Hct. is lowered to the range of 20-25% and the blood is replaced by crystalloid in a ratio of 3:1–i.e. three times as much fluid as blood, or in the case of colloid replacement, a 1:1 ratio of colloid plus 0.5 to 1.0 ml. of crystalloid.  Crystalloid has the advantage of being readily removed by diuretic use.  However, this technique should not be undertaken when vascular access is inadequate or appropriate monitoring devices are lacking.  The physician performing PHD must be familiar with the compensatory mechanisms normally invoked when the hemoglobin is acutely lowered.

Another new twist to PHD is the perioperative collection of platelets by a special attachment to a cell-saving machine.  This could allow collection of a typical apheresis load, about 6 to 10 units of fresh platelets for potential use.  There are currently studies underway to determine if this has particular clinical advantages to warrant the additional cost.

Intraoperative salvage may be performed with a number of canister or automated devices.  The latter is usually used when there are large volumes (usually 3 or more units) of blood to be salvaged.  Depending on the body site, the recovered material is at least filtered and may or may not be washed.  Care must be taken to collect the blood at a low suction rate and with minimal turbulence to minimize hemolysis.

Postoperative drainage collection of certain sites such as post-knee replacement surgery or chest wounds involves a canister collection device.  This blood may or may not be filtered before reinfusion.

Note that perioperative and intraoperative material can only be transfused up to six or eight hours at room temperature or 24 hours if refrigerated at 1-6 degrees (depending on the method used) post collection to minimize the risk of infection.  Intraoperative collection is usually contraindicated in cases of cancer and if the bowel has been violated.

Other Issues:

The transfusion criteria for autologous blood is the same as for allogeneic units. If you wouldn’t transfuse if no autologous blood were available, you shouldn’t transfuse because you have it!

The same compatibility testing algorithm applies both the autologous and allogeneic units.

Policy:

  1. Scope:
    1. Predeposit collection of Whole Blood/RBCs and plasma is under the authority of Transfusion Medicine.
    2. Perioperative hemodilution, intraoperative cell salvage, and postoperative drainage collection is under the authority of the National Transfusion Committee in conjunction with the Departments of Surgery and Anesthesia.
      1. Head, Transfusion Medicine will liaise with the clinical departments as needed.
      2. Transfusion Medicine may provide blood bags for perioperative hemodilution upon request.
    3. Transfusion Medicine does not receive autologous collections—perioperative, intraoperative, or postoperative drainage collection.
  2. Processes directly under Transfusion Medicine authority:
    1. Autologous collection of whole blood/RBCs (predeposit) for elective surgeries will be considered especially if the patient has a dangerous antibody for which antigen-matched units cannot be easily obtained (e.g. anti-k (cellano), anti-PP1Pk (anti-Tja), anti-H (Bombay and Para-Bombay phenotypes).
    2. Autologous collection of plasma may be considered for patients with IgA deficiency with documented specific anti-IgA antibodies.
    3. Autologous collection of platelets may be considered for patients with anti-platelet antibodies and platelet refractoriness.
    4. Other requests will be reviewed by the Head, Transfusion Medicine or designate.
    5. The final decision to proceed with items 2.1 and 2.2 will be made by the Head, Transfusion Medicine or his designate.
  3. Process for Transfusion Medicine Autologous Procedures
    1. The requesting physician shall provide a written order to the Blood Donor Center.
    2. The request will be reviewed by a transfusion medicine physician.
    3. If rejected, the requesting physician will be notified with the reason for the rejection.
    4. If approved, the donor shall be screened by the usual donation process except:
      1. Hgb >= 11 g/dl will be acceptable for whole blood collection.
      2. Females may also donate autologous plasma.
      3. The last autologous donation will be at least 72 hours before the elective procedure.
    5. Marker testing:  Components from autologous donors with confirmed positive cases of HBV, HCV, HIV, syphilis, malaria, or HTLV infection will NOT be used for autologous donation and will be destroyed.
    6. Computer:  Autologous collections will be entered as specifically as such in the Medinfo  Hematos IIG blood bank computer system and be labeled as autologous in their corresponding ISBT labels.
    7. Crossover of autologous units requires review and approval by a transfusion medicine physician–only those cases where the donor met the standard donor criteria will be considered.
    8. The transfusion criteria for autologous units shall be the same as for homologous blood.
    9. Both autologous and allogeneic units will follow the same compatibility testing algorithm.

References:

  1. Standards for Blood Banks and Transfusion Services, 29th Edition, AABB, Bethesda, MD, USA, 2014
  2. TRM.41600 CAP Checklist Standard, 2015

Processes and Software Building 13: Validation of Electronic Crossmatch

The electronic/computer crossmatch is vital to the hospital blood bank’s operation.  It allows us to reduce unnecessary work and redeploy a very limited, precious workforce.  As demonstrated in the previous post, it has many rules for current and previous testing and historical transfusion records.

This is NOT a one-time validation:  it must be repeated to check for regression errors when updating the software version, regardless if there are any changes to its logic.  It required many Super-Users to perform:

  1. A test environment distinct from the live was used.
  2. Patients had to be created and specific test results entered to match the algorithm below.
  3. Donors had to be created and components made (including testing, production, release, inter-depot transfer)
  4. Hospital blood bank had to receive the created units and enter them into active stock (and repeat the ABO/D testing to do this)

This is a sample validation plan created by me and used at HMC Doha for the Medinfo Hematos IIG software:

  1. Special Electronic Crossmatch Testing
    1. Make 100 patients:
    2. 60 patients matching electronic crossmatching criteria:
      1. 2 ABO/D determinations, one current within 72 hours
      2. Second determination from history or second current sample
      3. No ABO/D typing discrepancies
      4. Negative antibody screen
      5. No history of antibodies
    3. 40 patients with contraindications to electronic crossmatch:
      1. 10 with history of antibody
      2. 10 with current antibody
      3. 10 without 2 ABO/D determinations
      4. 10 with emergency release
    4. Try to release RBC unit without further testing in each case.

Super Users had to capture screen shots of the transactions and send them to me as Division Head, Transfusion Medicine/LIS for review and acceptance.

Criteria for Acceptability:

  1. All tested processes must complete without error, including recognition of ABO/D discrepancies as such.
  2. System only allows computer release (electronic crossmatch) in those cases meeting computer-crossmatch criteria as shown in the following interim policy.

INTERIM POLICY:  ELECTRONIC (COMPUTER) CROSSMATCH

Revised Date:  1/2/18

Principle:

In selected patient categories, no classical crossmatch may be required for release of RBC components.  The criteria are specified here as applicable in our Medinfo Hematos IIG computer system HIIG.

Policy:

  1. An electronic crossmatch without antiglobulin or immediate-spin phase testing may be used for the following patient categories:
    1. The current ABO/D type matches the historical ABO/D type.
    2. The ABO/D type (forward and reverse) is clearly defined without any discrepancies.
    3. Two determination of the ABO/D group must be made:
      1. One from a current specimen (within the past 72 hours)
      2. The second by one of the following methods:
        1. Testing a second current specimen
        2. Comparison with previous records of ABO/D typing
        3. Retesting the same specimen
    4. The current antibody screen is negative
    5. There is no history of RBC antibodies or a non-negative antibody screen.
  2. General computer system safeguards:
    1. The system contains the donor unit number, component name, confirmed ABO/D typing, two unique recipient identifiers, recipient ABO/D, antibody screen typing, and interpretation of compatibility
    2. A method exists to verify correct entry of data before release of blood or blood components.
    3. The system contains logic to alert the user to discrepancies between donor ABO/D group on the unit label and those determined by blood confirmatory tests and to ABO incompatibility between the recipient and donor unit.
  3. HIIG will enforce the above rules.

References:

  1. HIIG Workflow 1004, Patient Testing, 2013
  2. Section 5.16, Standards for Blood Banks and Transfusion Services, Current Edition, AABB, Bethesda, MD, USA
  3. FDA Guidance for Industry:  Computer Crossmatch (Computer Analysis of the Compatibility between the Donor’s Cell Type and the Recipient’s Serum or Plasma Type), April, 2011