Skip to content
  • Blog (Home)
    • Transfusion Medicine
    • Blood Bank IT
    • COVID-19 Plasma CCP
    • Plasma Fractionation
  • About me
  • Work with me
  • Contact me
Search
Close

Dr. Zeyd Merenkov

Transfusion Medicine, Blood Bank IT, Pathogen Inactivation, Plasma Fractionation, COVID-19 Convalescent Plasma Production

Month: Apr 2022

Donor Collection 3: Donation Type and Bag Parameters

10th Apr 202230th Dec 2021 drzeyd

Donor Collection 2: Registration and Pre-Donation Parameters

9th Apr 202229th Dec 2021 drzeyd

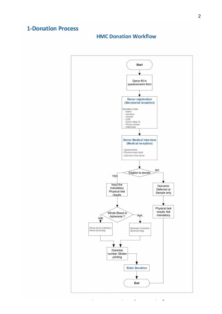
Donor Collection 1: Current and Future States

8th Apr 202228th Dec 2021 drzeyd

Discussion: Issues with Labels

Image7th Apr 202227th Dec 2021 drzeyd

Electronic (Computer) Crossmatch Validation

6th Apr 202226th Dec 2021 drzeyd

Med Tech Lecture: Platelet Crossmatch

5th Apr 202224th Dec 2021 drzeyd

Separate the Blood Bank from the Clinical Laboratory

4th Apr 202223rd Dec 2021 drzeyd

DAT and Selection of RBC Units

3rd Apr 202222nd Dec 2021 drzeyd

Policy: Electronic Crossmatch

2nd Apr 202221st Dec 2021 drzeyd

Understanding Each Step of the Process

Image1st Apr 202219th Dec 2021 drzeyd

Posts navigation

Newer Posts

Follow Me

  • LinkedIn
  • RSS Feed

Categories

  • Accreditation (245)
  • Blood Bank IT (1,168)
  • COVID-19 (113)
  • Labels (47)
  • Patient Blood Management (132)
  • Plasma (48)
  • Plasma Fractionation (18)
  • Therapeutic Apheresis (16)
  • Therapeutic Phlebotomy (9)
  • Tissue (6)
  • Transfusion Medicine (2,155)
    • Administration (423)
    • Apheresis (367)
    • Donor (1,092)
    • Forms (217)
    • Patient (1,469)
    • Patient Blood Management (107)
    • Teaching (1,763)
    • Transplantation (92)
  • Uncategorized (18)

Tags

Accreditation Autologous Donation autologous transfusion Automated Blood Component Dispensing Machines Blood Bank Software Blood Supply Blood transport and Storage Body Piercings COVID-19 COVID-19 Plasma Donor Apheresis Donor Collection Donor Counseling Donor Immunohematology Donor Marker Testing Donor Processing donor recruitment Donor Transport Filtration General Laboratory Software Hijama Home Transfusions Immunohematology Interdepot Transfer Inventory ISBT Labels Job Descriptions Medinfo Hematos IIG Mirasol Out of Hospital Transfusions Planning Plasma Plasma Fractionation Pneumatic Tube Systems Polyagglutination Processes and Software Building Product Delivery Quality Assurance Remote Refrigerator Renal Transplantation Reveos Staffing stem cell transplant Tatoos Therapeutic Apheresis Therapeutic Phlebotomy Tissue Tissue Banking

Archives

  • Apr 2026 (9)
  • Mar 2026 (33)
  • Feb 2026 (30)
  • Jan 2026 (31)
  • Dec 2025 (32)
  • Nov 2025 (30)
  • Oct 2025 (32)
  • Sep 2025 (34)
  • Aug 2025 (34)
  • Jul 2025 (28)
  • Jun 2025 (33)
  • May 2025 (31)
  • Apr 2025 (30)
  • Mar 2025 (31)
  • Feb 2025 (28)
  • Jan 2025 (31)
  • Dec 2024 (30)
  • Nov 2024 (30)
  • Oct 2024 (31)
  • Sep 2024 (33)
  • Aug 2024 (35)
  • Jul 2024 (32)
  • Jun 2024 (30)
  • May 2024 (30)
  • Apr 2024 (30)
  • Mar 2024 (29)
  • Feb 2024 (28)
  • Jan 2024 (34)
  • Dec 2023 (32)
  • Nov 2023 (31)
  • Oct 2023 (31)
  • Sep 2023 (36)
  • Aug 2023 (40)
  • Jul 2023 (32)
  • Jun 2023 (32)
  • May 2023 (32)
  • Apr 2023 (31)
  • Mar 2023 (35)
  • Feb 2023 (28)
  • Jan 2023 (39)
  • Dec 2022 (32)
  • Nov 2022 (31)
  • Oct 2022 (31)
  • Sep 2022 (31)
  • Aug 2022 (32)
  • Jul 2022 (31)
  • Jun 2022 (30)
  • May 2022 (31)
  • Apr 2022 (30)
  • Mar 2022 (32)
  • Feb 2022 (28)
  • Jan 2022 (31)
  • Dec 2021 (31)
  • Nov 2021 (30)
  • Oct 2021 (31)
  • Sep 2021 (30)
  • Aug 2021 (31)
  • Jul 2021 (31)
  • Jun 2021 (30)
  • May 2021 (33)
  • Apr 2021 (30)
  • Mar 2021 (31)
  • Feb 2021 (28)
  • Jan 2021 (32)
  • Dec 2020 (31)
  • Nov 2020 (30)
  • Oct 2020 (31)
  • Sep 2020 (31)
  • Aug 2020 (34)
  • Jul 2020 (35)
  • Jun 2020 (28)
  • Apr 2020 (1)
  • Jan 2015 (1)
Blog at WordPress.com.
Back to top
  • Subscribe Subscribed
    • Dr. Zeyd Merenkov
    • Join 42 other subscribers.
    • Already have a WordPress.com account? Log in now.
    • Dr. Zeyd Merenkov
    • Subscribe Subscribed
    • Sign up
    • Log in
    • Report this content
    • View site in Reader
    • Manage subscriptions
    • Collapse this bar
 

Loading Comments...